Palm Kernel Oil Production Line

Palm Kernel Oil Production Line Solutions

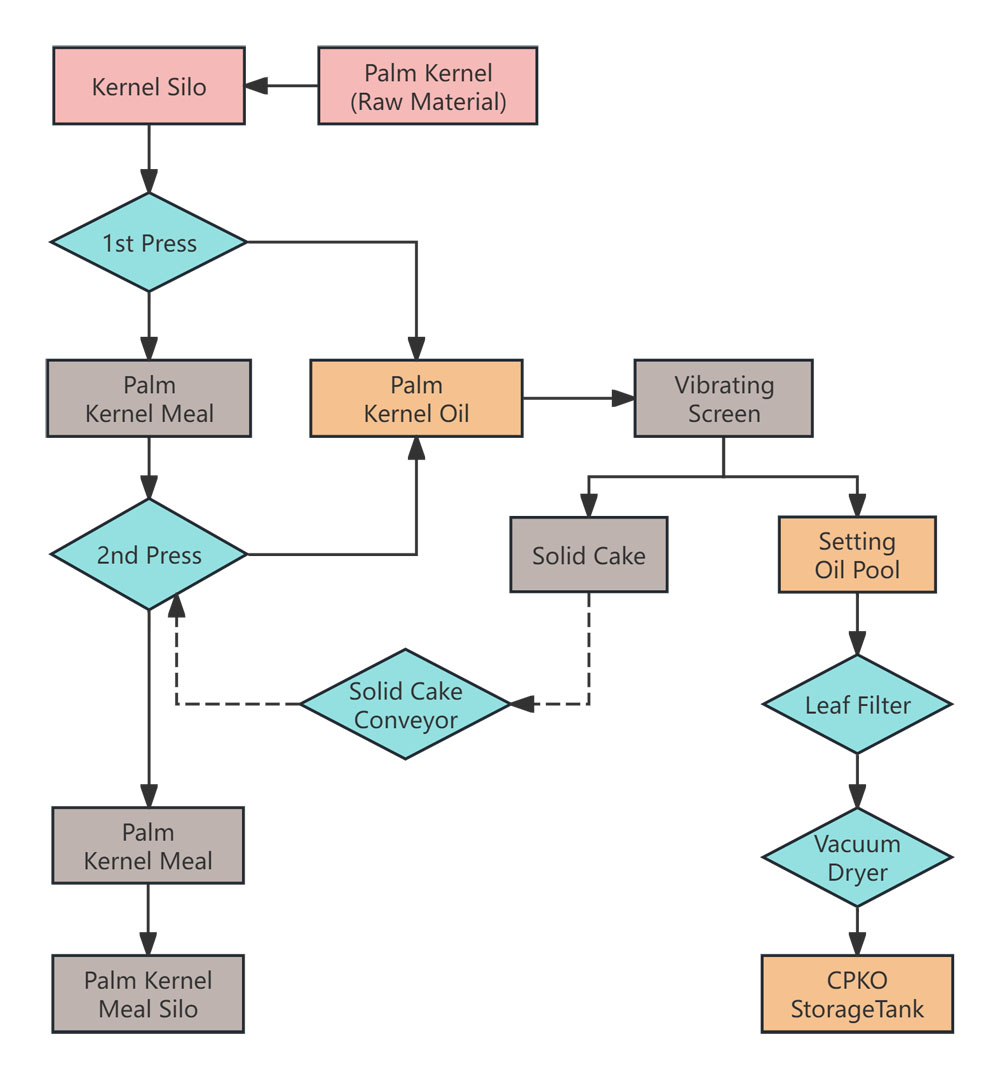
Zhengzhou Yahua's palm kernel oil production line adopts a double-pressing process for high yield. It's easy to operate, has stable performance, brings notable economic benefits, and suits various scales.
Contact Us

Palm Kernel Oil Production Line Type

Palm Shell & Kernel Caly Bath Seperator

Achieve optimal Palm Kernel Recovery with our Clay Bath Separator. Engineered for high-efficiency separation of kernels from shells, our system guarantees minimal loss, superior output purity, and reliable, low-maintenance operation.
More Connectors

Palm Kernel Expeller

A specialized machine, uses screw worm tech to extract crude oil from kernels efficiently with high yield and quality.
More Connectors

Palm Kernel & Shell Separate Winnowing System

Palm Kernel & Shell Separate Winnowing System uses air to separate kernels from shells, ensuring quality for extraction.
More Connectors

Palm Kernel & Shell Separate Hydraulic System

Advanced in palm oil processing, uses hydraulic and centrifugal methods to separate kernels from shells. It efficiently yields high-purity kernels, critical for quality palmkernel oil production.
More Connectors

Nut Grading Screen

Nut Grading Screen sifts palm kernels by particle size, aiding efficient sorting for better oil quality and yield.
More Connectors

Palm Kernel Dryer

Palm Kernel Dryer uses steam heating and blast drying to reduce kernel moisture, enabling storage and further processing.
More Connectors

Bucket Elevator

Vital in palm oil processing, vertically or inclinedly transports small materials like palm fruits, nuts, and kernels. It ensures efficient, reliable movement between processing stages, boosting overall productivity
More Connectors

Palm Kernel Storage Bin

A specialized solution in palm oil processing, efficiently stores dry palm kernels, preserving their optimal condition for subsequent processing or transportation.
More Connectors

Palm Nut Hopper

Essential in palm oil processing, stores graded nuts of various sizes post-sorting by the nut grading screen drum. It centralizes storage to ensure a smooth, efficient workflow ahead of further processing.
More Connectors

Pressure Leaf Filter

Pressure Leaf Filter, versatile in palm oil processing, separates solids/liquids, filters residues/clay, with vertical/horizontal options for flexible installation.
More Connectors

Process Flow Chart of Palm Kernel Oil Production Line

Process Flow Chart of Palm Kernel Oil Production Line

What are the advantages of the double-pressing process in palm kernel oil production?

The double-pressing process in palm kernel oil production offers key advantages:


  • Higher oil yield: Two pressing stages extract more oil from kernels than a single pass, maximizing raw material utilization.

  • Stable performance: Reduces reliance on excessive pressure in one stage, lowering equipment wear and ensuring consistent output.

  • Cost efficiency: Boosts overall yield without extra raw material input, enhancin geconomic returns.

  • Adaptability: Works effectively for varying kernel moisture/content, suiting diverse production scales.

How much does Zhengzhou YAHUA's palm kernel oil production line cost?

Zhengzhou YAHUA's large-scale palm kernel oil production lines (50+ tons/day) use double-pressing, with costs exceeding $500,000. These turnkey solutions include advanced features like continuous distillation, possible solvent extraction integration, and waste-to-energy modules, customized for commercial mills with full after-sales support.

Key cost drivers: Higher throughput needs larger presses, boilers, and storage, raising costs by 30–50%. Double-pressing adds 15–20% vs single pressing but boosts yield 8–12% for long-term gains. Stainless steel (corrosion resistance) increases costs by 20–30% over carbon steel. CE/ISO or local certifications may add fees. For precise quotes, contact Yahu with specific capacity and automation needs.

YAHUA Group: Expert in palm oil engineering and turnkey solutions.
yahuagroup
Add:
No.138 Ruida Road, High-tech Industrial Development Zone, Zhengzhou City, Henan Province.
CONTACT
YAHUA Group delivers advanced palm oil industry chain engineering solutions, integrating technology, construction, and full-service support for global clients.
We use cookies to offer you a better browsing experience, analyze site traffic and personalize content. Part of the tracking is necessary to ensure SEO effectiveness,
By using this site, you agree to our use of cookies. Visit our cookie policy to learn more.
Reject Accept