Solvent Oil Extraction Equipment

Solvent Oil Extraction Equipment Solutions

Our oil extraction solution efficiently recovers residual oil from palm pomace/fiber, adhering to safety, environmental protection and energy conservation, with residual oil below 0.8%, suitable for new and existing factories of all scales.
Contact Us

Solvent Oil Extraction Equipment Types

Extruder

Extruder converts mechanical to thermal energy, used in industries to process materials via extrusion, heating and expanding them.
More Connectors

Process Water Tank

Process Water Tank heats water for industrial use, ensuring consistent hot water supply at required temperatures.
More Connectors

Condensate Water Tank

Condensate Water Tank collects and condenses recovered water in steam systems, recycling it to boost efficiency and cut costs.
More Connectors

Ring-Type Extractor

High-efficiency oil production equipment using multi stage counter-current extraction for oilseeds.
More Connectors

Vertical Extraction Unit

Vertical extraction unit extracts oil from seeds with solvent in a vertical tank, suitable for intermittent production.
More Connectors

Horizontal (Plate Chain) Extraction Unit

Efficient, energy-saving, stable mainstream equipment in oil processing.
More Connectors

Desolventizer DTDC

DTDC integrates desolventization, drying, cooling for wet meal, ensuring stable quality in oil extraction.
More Connectors

Solvent Evaporator for Mixed Oil Extraction

Solvent evaporator for mixed oil extracts solvent from oil-solvent mixture to get high-concentration oil.
More Connectors

Vibrating Cleaning Screen

Vibrating cleaning screen uses high-frequency vibration to separate raw materials from impurities, boosting purity.
More Connectors

Submerged Arc Scraper Conveyor

Submerged arc scraper conveyor pre-dehydrates solvent in meal, cutting steam/solvent use and boosting oil extraction efficiency.
More Connectors

Vertical Sterilizer Tank

Vertical Sterilizer Tank sterilizes palm FFB with steam, ensuring processing, quality and safety.
More Connectors

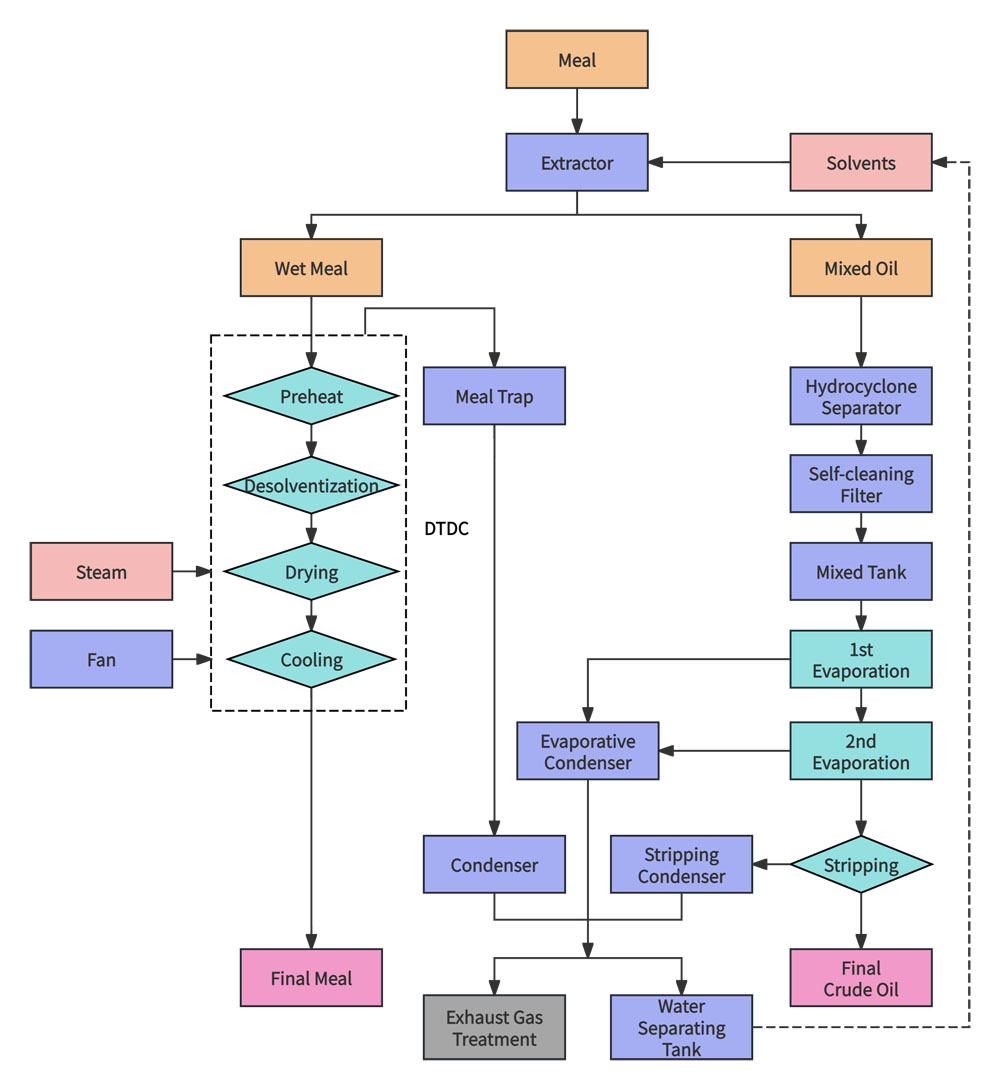
Process Flow Chart of Solvent Oil Extraction Equipment

Process Flow Chart of Solvent Oil Extraction Equipment

How does the oil extraction solution ensure safety during processing?

The solution ensures processing safety through multiple measures:


  • It uses closed-loop extraction systems to minimize exposure to flammable solvents, with leak-detection sensors and automatic shutdown mechanisms.

  • Equipment is built to meet strict explosion-proof and pressure-resistant standards, reducing fire or structural risks.

  • Operators are equipped with safety training and protective gear, while ventilation systems control harmful vapor concentrations.

  • Emergency protocols (e.g., fire suppression, solvent recovery) are integrated to handle unforeseen incidents promptly.

Can the oil extraction solution be applied to other types of oilseed processing?

While primarily designed for palm pomace/fiber, the solution’s core principles (safety, eco-friendliness, energy efficiency) and adaptable design allow potential application to other oilseeds with adjustments to match specific raw material characteristics.

YAHUA Group: Expert in palm oil engineering and turnkey solutions.
yahuagroup
Add:
No.138 Ruida Road, High-tech Industrial Development Zone, Zhengzhou City, Henan Province.
CONTACT
YAHUA Group delivers advanced palm oil industry chain engineering solutions, integrating technology, construction, and full-service support for global clients.
We use cookies to offer you a better browsing experience, analyze site traffic and personalize content. Part of the tracking is necessary to ensure SEO effectiveness,
By using this site, you agree to our use of cookies. Visit our cookie policy to learn more.
Reject Accept