Palm Oil Mill Plant Euipment

Palm Oil Mill Plant Solutions with All Milling Process Machines

Our palm oil mill plant solution is equipped with key equipment that drives the entire production process: high-temperature sterilization equipment, fruit bunch crushing machinery, and a double-screw press. It is these specialized devices that enable the mill to achieve a higher oil yield.
Contact Us

Palm Oil Mill Plant Types

Vertical Sterilizer Tank

Vertical Sterilizer Tank sterilizes palm FFB with steam, ensuring processing, quality and safety.
More Connectors

Sterilizer Hydraulic Door

Sterilizer Hydraulic Door, key for FFB sterilization, enables efficient opening/closing to ensure controlled processing.
More Connectors

Horizontal Type Sterilizer Tank

Horizontal Type Sterilizer Tank steam-sterilizes palm FFB, aiding oil extraction and product quality.
More Connectors

Transfer Carriage

Vital for palm oil processing, transfers fruit cages between rails for smooth FFB transport.
More Connectors

Palm Fruit Cage

A mobile container, loads and transports FFB through sterilization to tippler for extraction.
More Connectors

Tippler

Specialized in palm oil processing, unloads ripe palm fruit from cages via 180° flipping, enabling automated, complete unloading for smooth further processing.
More Connectors

Palm Fruit Twin Screw Press

Key in palm oil processing, uses screw warming to extract crude oil from fruit mesocarp efficiently
More Connectors

Palm Kernel Expeller

A specialized machine, uses screw worm tech to extract crude oil from kernels efficiently with high yield and quality.
More Connectors

Empty Palm Fruit Bunches Press

Palm Empty Fruit Bunch Press shreds bunches, extrudes residual water/oil, aiding waste reduction and sustainability.
More Connectors

Thresher Drum

Critical in palm processing, separates sterilized bunches into fruits efficiently with minimal damage, aiding extraction.
More Connectors

Digester

Digester, key in palm oil processing, digests loose fruits to break down structure, facilitating easier oil extraction before pressing.
More Connectors

Palm Nut Crusher(Ripple Mill)

Vital in palm processing, crushes palm nuts into shell and kernel for efficient oil extraction.
More Connectors

Nut Polishing Drum

Nut Polishing Drum removes residual fibers from post depericarper nuts, enhancing quality for further processing.
More Connectors

Palm Kernel & Shell Separate Winnowing System

Palm Kernel & Shell Separate Winnowing System uses air to separate kernels from shells, ensuring quality for extraction.
More Connectors

Palm Kernel & Shell Separate Hydraulic System

Advanced in palm oil processing, uses hydraulic and centrifugal methods to separate kernels from shells. It efficiently yields high-purity kernels, critical for quality palmkernel oil production.
More Connectors

Clay Bath

Clay Bath uses gravity and centrifugal force to separate kernels from shells, ensuring high-purity for quality oil.
More Connectors

Air Lock

key in pneumatic systems, unloads materials evenly with airtightness for efficient, dust-free transfer.
More Connectors

Nut Grading Screen

Nut Grading Screen sifts palm kernels by particle size, aiding efficient sorting for better oil quality and yield.
More Connectors

Vertical Oil Clarifier Setting Tank With Stirrer

Vertical Oil Clarifier Setting Tank with Stirrer heats and stirs crude palm oil to separate residues, ensuring quality
More Connectors

Palm Kernel Dryer

Palm Kernel Dryer uses steam heating and blast drying to reduce kernel moisture, enabling storage and further processing.
More Connectors

Fiber Cyclone

Fiber Cyclone uses air separation to remove fibers from nuts, ensuring quality for subsequent palm oil processing.
More Connectors

Scraper Conveyor

Scraper Conveyor transports large materials like FFB and EFB smoothly between palm oil processing stages.
More Connectors

Screw Conveyor

A versatile material handler, efficiently transports small-sized materials like palm fruits, nuts, and kernels. Widely used in palm oil processing, food, agriculture, and chemical industries, it ensures smooth, continuous material movement between points.
More Connectors

Bucket Elevator

Vital in palm oil processing, vertically or inclinedly transports small materials like palm fruits, nuts, and kernels. It ensures efficient, reliable movement between processing stages, boosting overall productivity
More Connectors

Back Pressure Vessel

The Back Pressure Vessel is a crucial piece of equipment in industrial steam systems. Its primary function is to distill and distribute main steam to other process points, ensuring efficient steam uti...
More Connectors

Palm Kernel Storage Bin

A specialized solution in palm oil processing, efficiently stores dry palm kernels, preserving their optimal condition for subsequent processing or transportation.
More Connectors

Palm Nut Hopper

Essential in palm oil processing, stores graded nuts of various sizes post-sorting by the nut grading screen drum. It centralizes storage to ensure a smooth, efficient workflow ahead of further processing.
More Connectors

MBR Water Treatment System

MBR Water Treatment System combines biodegradation and membrane separation to treat sewage into reusable/dischargeable effluent efficiently
More Connectors

Hard Bunch Shredder

Hard Bunch Shredder in palm oil industry shreds hard bunches to extract fruits and aid recycling efficiently.
More Connectors

Double Deck Circular Vibrating Screen

Double Deck Circular Vibrating Screen in palm oil processing screens waste from crude oil, ensuring efficient separation and oil quality.
More Connectors

Pressure Leaf Filter

Pressure Leaf Filter, versatile in palm oil processing, separates solids/liquids, filters residues/clay, with vertical/horizontal options for flexible installation.
More Connectors

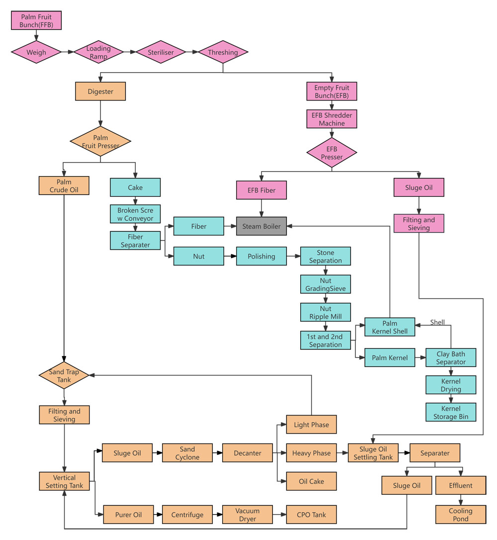
Process Flow Chart of Palm Oil Mill Plant

Efficient in palm oil processing, separates solids/liquids, notably stearin from liquid oil. It uses advanced hydraulic pressing for high-efficiency filtration.

  • Weighing
    Weighing
  • Fresh fruit bunch receiving platform
    Fresh fruit bunch receiving platform
  • Sterilization
    Sterilization
  • Fruit Threshing Station
    Fruit Threshing Station
  • Pressing Station
    Pressing Station
  • Oil Clarification Station
    Oil Clarification Station
  • Kernel & Shell Separation
    Kernel & Shell Separation
  • Boiler Room
    Boiler Room
  • Raw Water Treatment System
    Raw Water Treatment System
  • Sewage Treatment System
    Sewage Treatment System
Process Flow Chart of Palm Oil Mill Plant

What will you need to build a small scale palm oil mill plant?

To build a palm oil extraction plant you need four essentials:


1. Site: 100-200 m² near plantations with water, power and truck access.

   

2. Machinery: sterilizer/cooker, fruit thresher, digester, screw press, plate filter and small boiler; choose manual or mechanized steps according to budget.

   

3. Raw material: long-term contracts or own supply of fresh fruit bunches (FFB) to keep the mill running daily.

   

4. Workforce & permits: 2-4 trained operators plus local labor, and obtain environmental and business licences.

How to set up small scale palm oil mill?

To set up a palm oil mill plant, first select a site near palm fruit plantations with convenient transportation. Allocate an area for fresh fruit bunch reception, using a vibrating cleaning screen to remove impurities, then soften them in a cooking tank. Next, use a de-fruiting machine to separate nuts from bunches. Nuts go to oil presses, while fruits enter presses for oil extraction. The crude oil, after deslagging, is refined via degumming and decolorization tanks, then fractionated in a crystallization tank for diverse uses. Support with solvent recovery and wastewater treatment systems to meet environmental standards, ensuring smooth equipment integration and operational efficiency.

YAHUA Group: Expert in palm oil engineering and turnkey solutions.
yahuagroup
Add:
No.138 Ruida Road, High-tech Industrial Development Zone, Zhengzhou City, Henan Province.
CONTACT
YAHUA Group delivers advanced palm oil industry chain engineering solutions, integrating technology, construction, and full-service support for global clients.
We use cookies to offer you a better browsing experience, analyze site traffic and personalize content. Part of the tracking is necessary to ensure SEO effectiveness,
By using this site, you agree to our use of cookies. Visit our cookie policy to learn more.
Reject Accept