Oleochemicals Plant

Oleochemicals Plant Solutions

YAHUA's palm oil chemical project centers on separating palmitic (C16:0) and oleic (C18:1) acids via a four-stage process (hydrolysis-distillation-esterification-fractionation), yielding high-end chemicals like food-grade palmitic acid, OPO, and soap granules.
Contact Us

Oleochemicals Plant Types

Hydrolysis Tower

Hydrolysis Tower in vegetable oil processing hydrolyzes oils under high temp/pressure, separating fatty acids and glycerol.
More Connectors

Tubular Heater

Tubular Heater, used in chemical and oil industries, heats crude glycerin with steam to fit subsequent processing needs.
More Connectors

Fatty Acid Heater

Fatty Acid Heater uses thermal oil to heat fatty acids efficiently, ensuring precise temperature control for further processing.
More Connectors

Atmospheric Leg Pool

Atmospheric Leg Pool uses siphon principle to discharge liquids from high to low, enabling efficient, power-free transfer and preventing gas ingress.
More Connectors

Fatty Acid Flash Separation Tank

Fatty Acid Flash Separation Tank separates gases/liquids from high-pressure fatty acids via rapid pressure reduction for efficient separation.
More Connectors

Crystallization Tank

Crystallization tank separates palm oil components via cooling crystallization, boosting purity and meeting melting point needs.
More Connectors

Shell and Tube Heat Ex-changer Vessels

Shell and Tube Heat Exchanger (Fatty Acid Concentration Reboiler) uses cold water circulation to cool fatty acids efficiently for processing/storage.
More Connectors

Sweet Water Flash Separation Tank

Sweet Water Flash Separation Tank separates gases/liquids from high-pressure sweet water via rapid pressure reduction for efficient separation.
More Connectors

Glycerin Evaporator

Glycerin Evaporator heats glycerin with steam in vacuum, discharging water vapor to remove moisture and boost purity.
More Connectors

Glycerol Residue Stripper

Glycerol Residue Stripping Tower uses steam and vacuum to remove glycerol impurities, boosting purity and quality efficiently.
More Connectors

Crude Glycerol Heater

Crude Glycerol Heater, vital in processing, heats crude glycerol with steam to optimal temp for purification/refining.
More Connectors

Glycerol Gas Condenser

Glycerol Gas Condenser specializes in condensing glycerol gas into liquid, crucial for glycerol recovery and purification in industries to boost resource use and protect the environment.
More Connectors

Glycerin Buffer Tank

Glycerin Buffer Tank, a specialized storage vessel, collects and stores glycerin, offering stable buffering in industrial processes to ensure a consistent supply for subsequent steps.
More Connectors

Glycerin Distillation Tower

Glycerin Distillation Tower, key in glycerin refining, purifies crude glycerin by steam heating in a vacuum—discharging water vapor to yield high-purity glycerin for industrial use.
More Connectors

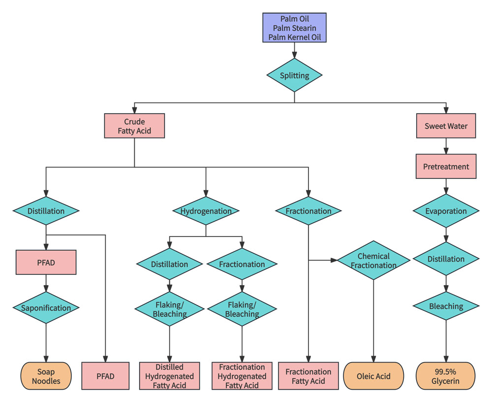
Process Flow Chart of Oleochemicals Plant

Process Flow Chart of Oleochemicals Plant

How does YAHUA ensure the quality and safety of the products in the palm oil chemical project?

YAHUA ensures product quality and safety in its palm oil chemical project through strictprocess control:


  • Precise four-stage technical chain (hydrolysis-distillation-esterification-fractionation) with controlled parameters (temp, pressure) for stable separation.

  • Pretreatment removes impurities (moisture, pigments) to avoid contamination.

  • Four-stage distillation, leveraging melting point differences, ensures high purity of C16:0 and C18:1.

  • Quality checks at each stage to meet standards for food-grade and industrial products.

What are the specific production technologies used in the four-stage technical chain?

The four-stage technical chain employs specific technologies:


  • Hydrolysis: High-pressure continuous towers use high temperature/pressure to break glycerol ester bonds, splitting palm oil into crude fatty acids and sweet water.

  • Distillation: Four-stage distillation leverages melting point differences (63°C for C16:0 vs. 13°C for C18:1) for precise component separation.

  • Esterification: Converts fatty acids into esters via chemical reaction, enhancing stability for high-end applications. 

  • Fractionation: Further refines separated components through controlled cooling/crystallization to meet purity standards for target products.

YAHUA Group: Expert in palm oil engineering and turnkey solutions.
yahuagroup
Add:
No.138 Ruida Road, High-tech Industrial Development Zone, Zhengzhou City, Henan Province.
CONTACT
YAHUA Group delivers advanced palm oil industry chain engineering solutions, integrating technology, construction, and full-service support for global clients.
We use cookies to offer you a better browsing experience, analyze site traffic and personalize content. Part of the tracking is necessary to ensure SEO effectiveness,
By using this site, you agree to our use of cookies. Visit our cookie policy to learn more.
Reject Accept